AI Knowledge for Field Service
That can help transform today’s arduous field service journeys to easy, effective, and efficient journeys, which is exactly what the eGain AI Knowledge Hub does!

There is more! eGain’s AI knowledge is a “whole-product” offering that extends beyond best-in-class technology, which is the eGain AI Knowledge Hub™. It includes a risk-free pilot called “Innovation in 30 days™”, a proprietary and proven AI knowledge implementation method for quick business value, managed services to sustain and expand value over time, educational services such as free courses and certifications in KM, offered by the eGain Knowledge Academy™, best practices, thought leadership and customer success stories on eGain.com: a partner ecosystem, and an ever-expanding community of thought leaders and practitioners.

Here are three sample success stories from our blue-chip clients:
The client is a well-known provider of home appliances from ovens to refrigerators and washing machines.
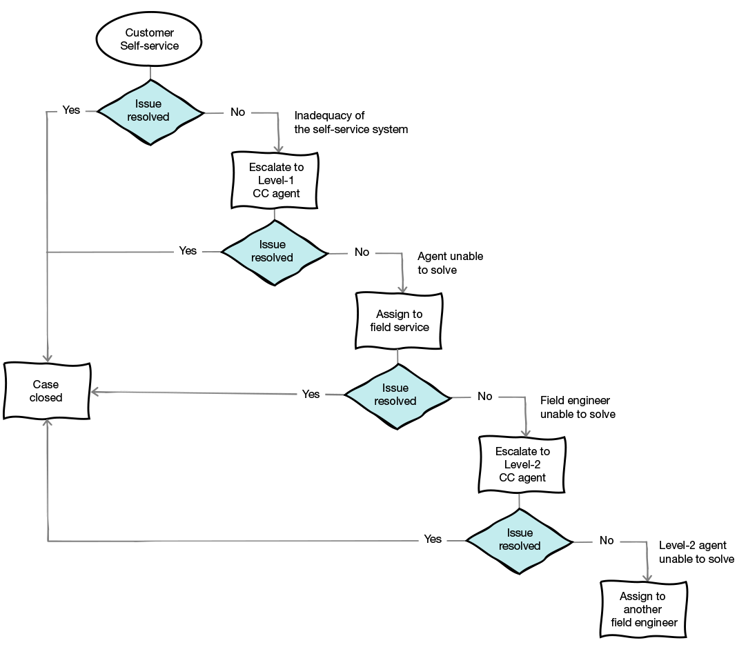
The company deployed the eGain AI Knowledge Hub for use by contact center agents and field engineers. The AI reasoning capability in the solution delivers personalized troubleshooting guidance to contact center agents and field personnel, personalized to their experience and skill levels. For example, novice engineers are forced to go through a structured dialog while tenured engineers are allowed to take shortcuts to resolution.
A market leader, the client manufactures a complete portfolio of dental operatory equipment. Customer support is a key part of their value proposition.
The company took advantage of eGain’s one-of-a-kind “Innovation in 30 days” pilot, where the customer service team was able to experience the eGain Knowledge Hub in a production setting—free of charge for 30 days with expert guidance to success. Impressed with the rich, out-of-the-box functionality, including knowledge personalization, multi-faceted search, and AI capabilities, and positive feedback from users, the company selected and deployed the eGain Knowledge Hub for two use-cases:
The client is one of the leading mobile operators in the UK. The case study is about “No Fault Found” (NFF) or “No Defect Found” product exchanges or returns, where the mobile handsets are not defective and contact center agents could not resolve the customers’ problem that could have preempted the unwarranted transaction, which is expensive for the business. NFF is also applicable to other industries such as manufacturing and tech, where free product exchanges or returns have become table stakes for playing in the industry.